形狀記憶合金(SMA)是指具有一定初始形狀的合金在低溫下經塑性變形并固定成另一種形狀后,通過加熱到某一臨界溫度以上又可以恢復成初始形狀的一類合金。作為集感 知與驅動一體的智能材料,形狀記憶合金的研究工作受到了來自學術界與工業界的廣泛重視。形狀記憶合金的相關產品也已經滲透到國民經濟的各個領域,如航空航天、機械、電 子、能源、交通以及建筑等,并取得了良好的效果。形狀記憶與超彈性鎳鈦(NiTi)合金是目前工程領域應用日益廣泛的一類功能金屬材料,作為智能結構的敏感元件和驅動器等器件,其應用已經覆蓋了機械、電子、汽車、航空航天、礦業、能源、土木工程、核工業等多個領域。
1、研究進展及研發機構
1.1 研究進展
國際上,NiTi形狀記憶合金的研究熱潮始于1963年,美國海軍軍械研究室的Buehler等人在NiTi合金中發現了形狀記憶效應。早期的研究集中在歐美等發達國家。我國從20世紀70 年代后期開始研究形狀記憶合金,自“七五”起便列入國家攻關計劃。經過近幾十年的努力,NiTi形狀記憶合金的基礎理論研究與材料加工工藝與技術已獲得長足發展,在工程應用領域也取得了較大進展。
近年來,NiTi形狀記憶合金的基礎理論與工程應用取得許多新進展。①鎳鈦合金多步相變行為研究新成果 ;②鎳鈦合金性能預測與調控新方法與理論 ;③新型NiTi基三元合金,寬滯后NiTiNb合金、高溫NiTiHf合金、窄滯后NiTiCu合金工程實際中的新應用 ;④大量新穎結構NiTi合金,例如NiTi合金薄膜薄帶、NiTi合金毛細管、塊狀納米晶NiTi合金等 ;⑤NiTi合金新的制備工藝,例如多孔結構NiTi合金、NiTi合金粉末等。
1.2 主要研究機構
國外從事形狀記憶合金研究的單位主要集中在美國、德國、日本等國家,如美國國家航空航天局(NASA)格倫研究中心、德國馬普金屬所、德國波鴻魯爾大學、日本筑波大學、日本國立材料科學研究所、比利時魯汶天主教大學、俄羅斯烏法國立航空技術大學等。國內從事形狀記憶合金研究的單位主要有哈爾濱工業大學、北京航空航天大學、上海交通大學、大連理工大學、北京有色金屬研究總院、北京科技大學等。表1總結了目前活躍在形狀記憶合金領域的國內外主要研究機構的基本情況。這些科研機構對推進我國記憶合金產業的發展起到了至關重要的作用。

2、 應用情況及主要企業
2.1 生物醫學領域應用
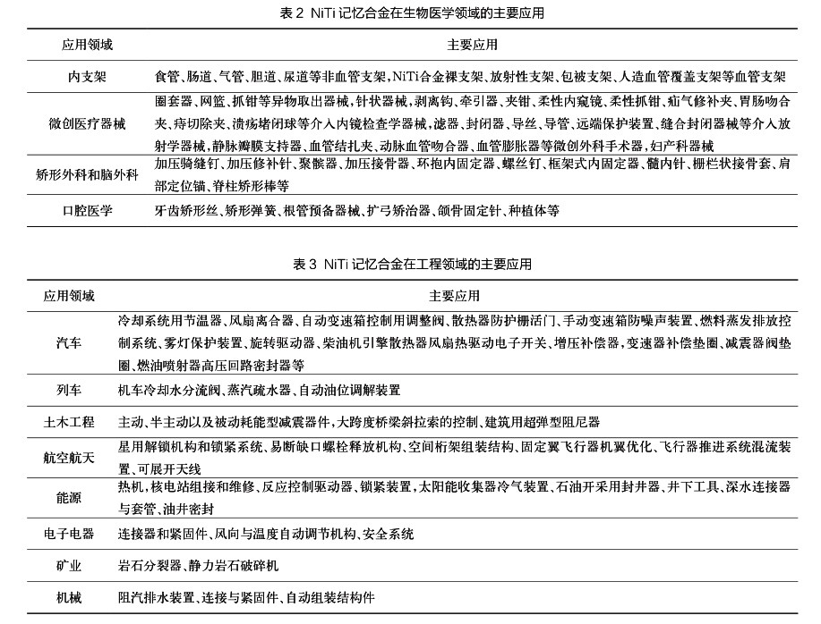
NiTi形狀記憶合金在生物醫學應用中表現出優異的性能,如高耐腐蝕性,生物相容性,非磁性,可以復制人體組織和骨骼的獨特能力,以及可以在人體溫度下做出反應和改變 等。在復雜醫療和外科手術中,常需要精確可靠的微型儀器來實現精準定位,為其進一步應用提供了巨大的優勢及機會。形狀記憶合金的超彈性特性與人體骨骼和肌腱的應力應變特性相適應,使其成為一種良好的材料,用以解決支架手術中遇到的難題。形狀記憶合金的超彈性滯回特性可以在正常生理活動中提供徑向阻力,并在恢復過程中對血管施加較小的外力,是支架應用的理想選擇。自從1983年第一個形狀記憶合金支架制作成功,迄今已有顯著的發展,全球近一半的支架產品是由形狀記憶合金制造,并將其應用擴展到人體的其他部位。表2總結了NiTi記憶合金在生物醫學領域的主要應用。

2.2 工程領域應用
20世 紀 70年代初,美國Raychem公司研制了NiTiFe航空用液壓管路接頭和緊固件,并應用于F14戰斗機,成為NiTi合金第一個成功的工業應用案例。至今,在美國各種型號的飛機上已成功使用數百萬只,無一失效,現在美國軍方已規定記憶合金管接頭作為軍用液壓管路連接的唯一許用系統。之后,研究者根據NiTi記憶合金的特性發展了種類繁多的工程應用產品,應用范圍涉及交通、土木建筑、航空航天、能源、機械、電子等眾多的領域。
NiTi基記憶合金構件依據其工作原理可以分為3類 :一類是利用其應力誘發馬氏體相變及其逆相變所誘發的超彈性,用于建筑物的自復位裝置、恒彈力結構和均載連接等場合 ;一類是基于其溫度誘發馬氏體相變及其逆相變所導致的形狀記憶效應,在達到某一特定的溫度后,發生形狀回復并對外做功,制作各種驅動器與緊固連接件等 ;最后一類是利用 NiTi基記憶合金高阻尼特性,用于土木結構抵御自然災害的阻尼器等。其中第2類應用最為廣泛,應用形式也最為多樣。表3總結了NiTi記憶合金在工程領域的主要應用。
2.3 主要企業
隨著研究工作的深入,NiTi基形狀記憶合金的產品逐漸走向市場,應用范圍涉及到航空、航天、機械、電子、化工、能源、建筑等工程、民用和醫學領域。形狀記憶合金主要企業有新日本制鐵、美國冶聯科技(ATI)、古河 電 器 工 業 株 式 會 所、美 國TiNiAerospace和美國TiNi Alloy這幾家公司。表4總結了全球NiTi形狀記憶合金主要公司的情況。

3、結語
NiTi合金作為綜合性能最好的形狀記憶與超彈性材料,長期成為形狀記憶合金研究中的重中之重。從傳統的絲材、板材到新穎結構的薄壁管、薄膜,從傳統的微米晶到通過大塑性變形獲得的納米晶和非晶態,從單純的NiTi二元合金到NiTi基三元和四元合金,NiTi合金的應用探索仍在不斷深入。也許從事形狀記憶合金應用研究的人員所面臨的最大挑戰不是發現新的合金,而是考慮如何全面地利用好現有合金。 《中華人民共和國國民經濟和社會發展第十三個五年規劃綱要》提出,支持工業設計中心建設,設立國家工業設計研究 院。 《中華人民共和國國民經濟和社會發展第十四個五年規劃和2035年遠景目標綱要》提出,聚焦提高產業創新力,加快發展研發設計、工業設計等服務業。這為形狀記憶合金的應用發展創造了良好的政策環境。包括中國在內的全球由形狀記憶與超彈性NiTi合金發展起來的高新技術產業正方興未艾。Global IndustryAnalysts,Inc報告顯示,2020—2027年,全球形狀記憶合金市場規模將從144億美元增加到 310億美元,年均增長11.6%。其中,NiTi合金市場規模從73億美元增加到171億美元,年均增長12.9%;銅基合金市場規模從52億美元增加到112億美元,年均增長 11.6%;Fe基合金市場規模從 19億美元增加到 36億美元,年均增長9.4%。分區域看,2020—2027年,中國、日本、加拿大、德國市場年均增長率分別達到 11.1%、10.4%、9.7%和8.3%,其中,中國市場規模將從26億美元增加到54億美元。
相關鏈接
- 2022-04-16 利泰金屬定制純度99.99%耐高溫N6鎳棒 純鎳棒
- 2022-04-13 鎳棒鎳板等鎳基高溫合金熱處理工藝發展概述
- 2022-03-03 源頭廠家熱銷鍛造 軋制N4/N6/N7鎳棒 蒙乃爾鎳合金棒
- 2022-02-17 寶雞鎳棒廠家談Inconel718高溫鎳基合金的應用
- 2021-12-14 寶雞鎳棒廠家談鈦鎳合金的應用以及與高分子材料結合應用的未來展望
- 2021-07-07 寶雞鎳棒廠家談純鎳及鎳合金的特性與應用
- 2021-01-21 利泰金屬定制純度99.99%規格3.0~300mm耐高溫N6鎳棒N4鎳磨光棒

